一、项目编号:YTSC-FZ-2024-013
二、项目名称:山东商务职业学院智能制造产教融合实训中心、数字商务产教融合实训中心建设项目造价咨询
三、成交信息
第1包供应商名称:山东鲁咨工程咨询有限公司
供应商地址:济南市历下区解放路30-1号国华大厦
成交金额:¥298000.00元
第2包供应商名称:山东恒德建设工程咨询有限公司
供应商地址:济南市历下区经十路14380 号海尔时代大厦 1703 室
成交金额:¥108855.11元
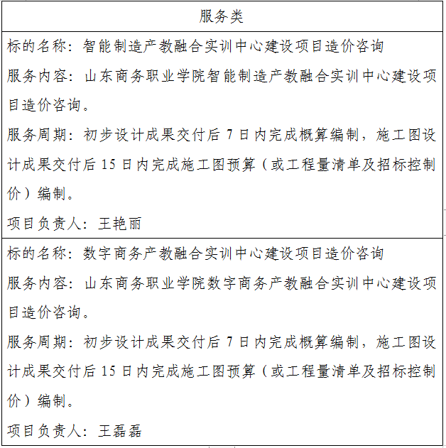
四、主要标的信息

五、评审专家名单:于爱萍、任世刚、刘慧超
六、代理服务收费标准及金额:本项目成交服务费参照国家发展和改革委员会办公厅下发的《国家发展改革委办公厅关于采购代理服务费收取有关问题的通知》(发改办价格[2003]857号)及《采购代理服务收费管理暂行办法》(计价格[2002]1980号)的相关规定的65%收取,不足1500元,按1500元/包收取,由成交供应商在领取成交通知书前向采购代理机构支付。
七、公告期限
自本公告发布之日起1个工作日。
八、其他补充事宜
无
九、凡对本次公告内容提出询问,请按以下方式联系
1.采购人:山东商务职业学院
地址:山东省烟台市高新区海兴路15号
联系人:王腾
电话:0535-6925191
2.采购人代理机构:法正项目管理集团有限公司
地址:烟台市莱山区迎春大街177号润华大厦2号楼9层
联系人:衣英梅、刘华秋
电话:0535-6376876
3.项目联系方式
项目联系人:衣英梅、刘华秋
电话:0535-6376876
发布人:法正项目管理集团有限公司
发布时间:2024年1月31日